Culture and identity revision images
Points to consider when looking at above map. However before you start to answer these questions you need to make certain your subject knowledge is extensive enough. Therefore test yourself here Knowledge test 10/11/12 Knowledge test 12/11/12
1. How might culture shape our identity?
2. Are we free to construct our own identity?
3. What has the largest influence on UK culture?
Points to consider when looking at above map
1. What dominates the dominant culture – high or low cultural products?
2. Is globalisation eroding high culture?
3. Does Strinati have a point?
Points to consider when looking at the above map
1. Which has the greater influence in the formation of identity, primary or secondary socialisation?
2. Which has the greater influence in the formation of identity gender, occupation, friends or mass media?
3.Which is the more powerful in the formation of identity, free-will or social structures?
Points to consider when looking at the above map
1. Which theoretical approach best fits with postmodern view of identity?
2. For Strinati what role does high culture have in the creation of identity?
3. What do postmodernists ignore in their model of a ‘purchased’ identity?
4.What’s the relationship between ‘images of aspiration’ and globalisation?
Points to consider when looking at the above map
1. The different views on the role of socialisation.
2. Which perspectives see the role of socialisation as being a negative?
The above diagram highlights the role of the media in socialisation. The extent to which socialisation is important in creating identity is made clearer in the image below. This image also highlights the importance in using key sociological concepts as explanatory tools.
The image below looks at the role of socialisation in forming sexual identity.
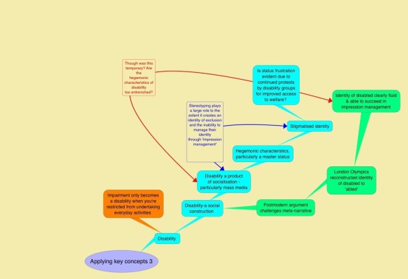
Socialisation plays a massive part in defining the identity of disability.
The image below highlights one way of analysing the concept of master-status by using other concepts to explain your thinking.






























Leave a comment